Difyマーケットプレイスへの公開
Dify Marketplaceは、Difyプラットフォームを利用する世界中のユーザーにより強力で柔軟な機能拡張を提供することを目指しています。皆様の貢献は、このプラットフォームの可能性をさらに広げることにつながります。
特徴:
審査を経て公開される安全で信頼性の高いプラグイン。
個人またはチームのWorkspaceに直接インストール可能。
公開手順:
プラグインプロジェクトをDify Marketplaceのリポジトリに提出。
公式審査を経て、マーケットプレイスで公開され、他のユーザーがインストール可能に。
初めてプラグインを提出する開発者の方も、経験豊富な貢献者の方も、このガイドラインを通じて明確な公開プロセスとベストプラクティスをご提供し、プラグインの円滑な公開とコミュニティへの価値提供を支援いたします。
より開放的で革新的なプラグインエコシステムの構築に、ぜひご参加ください!
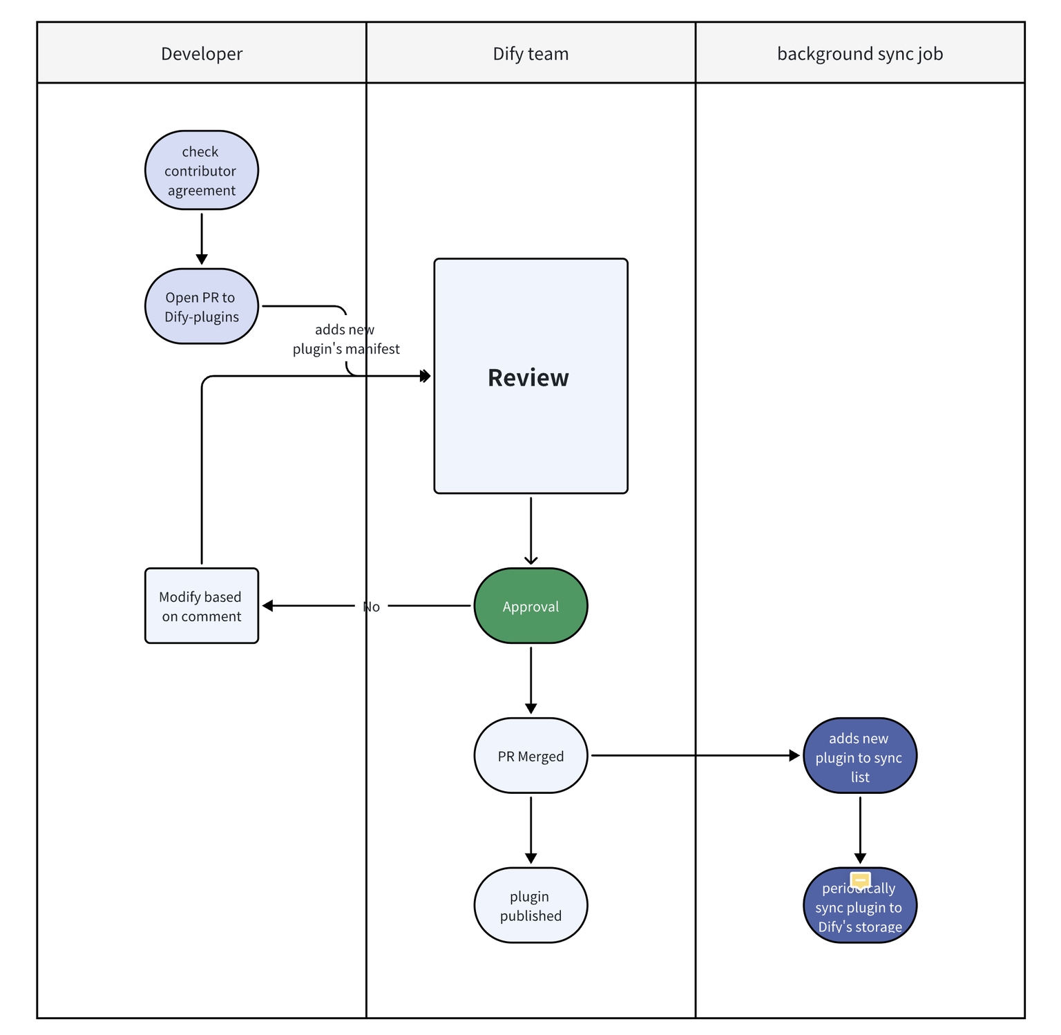
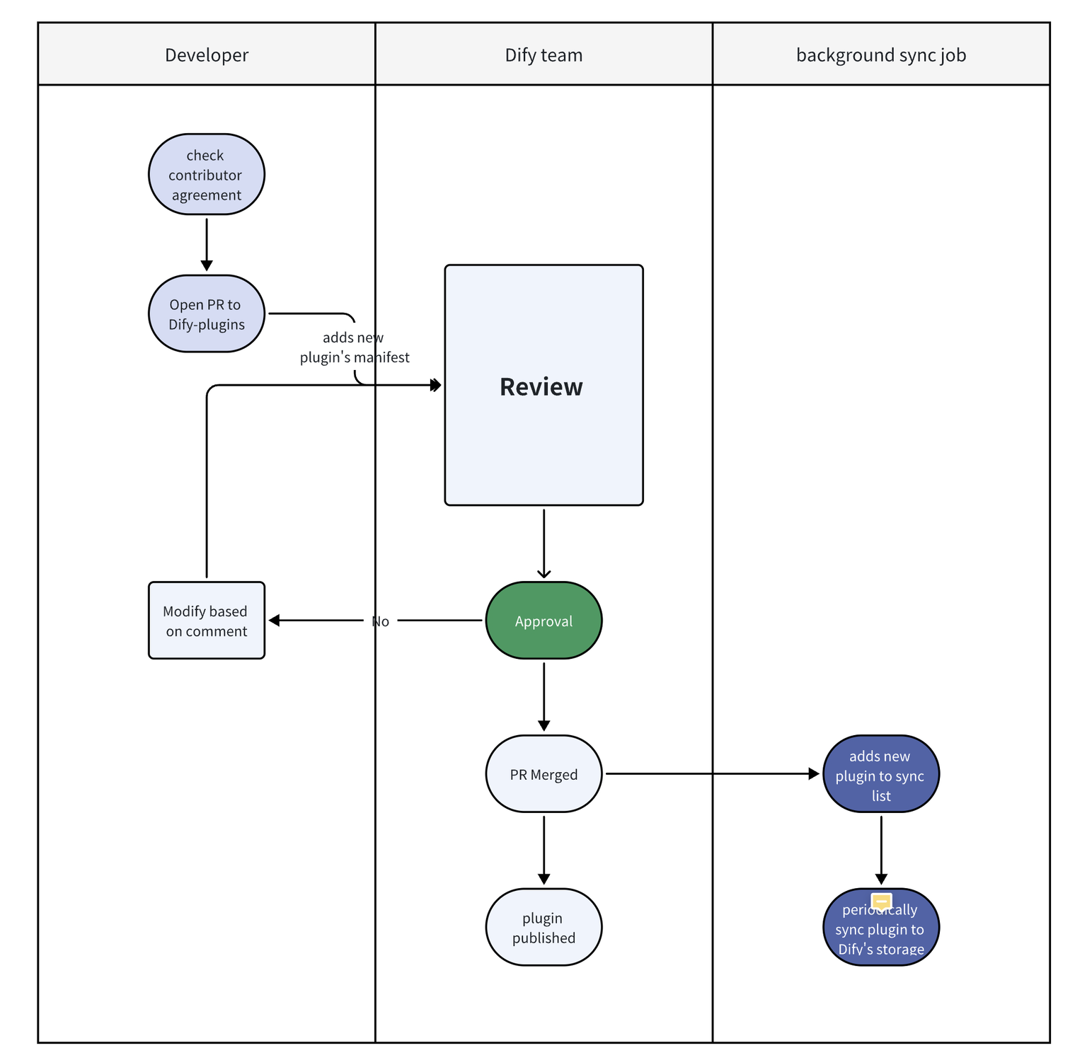
プラグインの公開フロー図:

プラグイン公開プロセス
Dify Marketplaceへのプラグイン公開は、以下の手順で行います:
Dify Pluginリポジトリをフォーク
新しいブランチを作成し、プラグインのコードとpkgファイルを該当カテゴリにアップロード
Pull Request (PR)を提出し、審査を待機
審査通過後、プラグインコードがMainブランチにマージされ、自動的にDify Marketplaceに公開
プラグイン開発チェックリスト
1. Pull Request (PR)提出前の確認事項
1.1 プラグインの機能性とドキュメントの完全性
プラグインが正常に動作することを確認。
包括的なREADMEファイルの提供:
セットアップ手順と使用ガイド。
サービス接続に必要なコード、API、認証情報などの情報。
ユーザー情報の収集はサービス接続とプラグイン機能の改善のみに使用。
1.2 プラグインの価値提案の検証
Difyユーザーに独自の価値を提供することを確認。
Difyや他のプラグインにない機能やサービスを導入。
コミュニティ基準の遵守:
非暴力的なコンテンツ、グローバルユーザーへの配慮。
統合サービスの関連ポリシーへの準拠。
類似プラグインの確認方法:
既存のプラグインやPRと重複する機能の提出を避ける(以下の場合を除く):
新機能の導入。
パフォーマンスの改善。
プラグインの独自性の判断基準:
既存機能の軽微な調整(言語パラメータの追加など)の場合は、既存プラグインの拡張を推奨。
大幅な機能変更(バッチ処理の最適化やエラー処理の改善など)の場合は、新規プラグインとして提出可能。
不明な場合は、PRに新規プラグインが必要な理由を簡潔に説明してください。
例:
Google検索プラグインの場合、単一の検索クエリを受け取り、Google検索APIを使用して検索結果リストを出力します。
類似の実装で言語パラメータの追加程度の変更であれば、既存プラグインの拡張を推奨します。
一方、バッチ検索の最適化やエラー処理の改善など、新しい実装方法を導入する場合は、独立したプラグインとして審査対象となります。
2. Pull Request (PR)審査中の注意事項
レビュアーからの質問やフィードバックへの積極的な対応:
14日以内に未解決のPRコメントは期限切れとしてマーク(再開可能)。
30日以内に未解決のPRコメントはクローズ(再開不可、新規PR必要)。
3. Pull Request (PR)審査通過後
3.1 継続的なメンテナンス
ユーザーから報告された問題や機能リクエストへの対応。
重要なAPI変更時のプラグイン移行: Difyは変更通知と移行手順を事前に公開。 Difyエンジニアが移行サポートを提供。
3.2 Marketplace公開ベータテスト期間の制限 既存プラグインへの破壊的変更を避ける。
審査プロセス
審査順序
先着順でPRを処理。審査は1週間以内に開始。遅延がある場合、レビュアーがPR作成者にコメントで通知。
審査のポイント
プラグイン名、説明、設定手順の明確性と有用性の確認。
Manifestファイルのフォーマット規格への準拠と有効な作者連絡先情報の確認。
プラグインの機能性と関連性
提供された設定手順に基づくプラグインのテスト。
Difyエコシステムにおけるプラグインの妥当性の確認。
Dify.aiはプラグイン提出の承認または却下の権利を有します。
よくある質問
Q: プラグインの独自性をどのように判断すればよいですか?
A: 例えば、Google検索プラグインに言語パラメータを追加する程度の変更は既存プラグインの拡張として提出すべきですが、バッチ処理の最適化やエラー処理の改善など、大幅な機能改善がある場合は新規プラグインとして提出可能です。
Q: PRが期限切れまたはクローズされた場合はどうすればよいですか?
A: 期限切れのPRはフィードバックを解決後に再開可能です。クローズされたPR(30日超過)は新規PRの作成が必要です。
Q: ベータテスト期間中にプラグインを更新できますか?
A: 可能ですが、破壊的な変更は避けてください。
Last updated